ENGLISH: Who We Are

Los medios digitales sostenibles serán organizados o no serán: una caja de herramientas

Una de las mayores y más frecuentes preocupaciones entre los gestores de medios digitales es la de cómo generar dinero y audiencia. Sin embargo, hasta los mejores resultados pueden ser en vano si detrás de ese objetivo no hay una estructura organizada para tu idea, tus procesos y tu equipo.
Fabiola Gutierrez

Fabiola Gutierrez

23 November, 2022

Si bien no existe una fórmula mágica para alcanzar la sostenibilidad en el periodismo, cada medio usará alguna fórmula. Hay consenso alrededor de ciertos ingredientes que parecen indispensables, como los contenidos y las audiencias, donde los emprendedores/as de medios suelen concentrar primero sus esfuerzos casi de manera intuitiva: “¿qué ofrezco y a quiénes?”. Luego, llueven las preguntas sobre el modelo de negocio: “¿qué me diferencia de los demás?”, “¿cuánto vale mi operación?” o “¿cómo espero conseguir dinero?”. 

Bien, incluso si todo lo anterior parece resuelto, incluso si luego los buenos resultados editoriales y financieros acompañan, solo los gestores de medios que reflexionan constantemente por la estructura, la naturaleza y el bienestar de sus equipos son capaces de aportarles bases más sólidas y duraderas a sus objetivos. Es imprescindible tener esa especie de motor oculto en un ambiente tan volátil como el de los emprendimientos digitales. 

Motivar a un grupo de personas alrededor de una idea y en busca de un mismo objetivo puede sonar sencillo, pero gestionar equipos y procesos es una disciplina en sí misma y liderar grupos de periodistas tiene sus particularidades. Incluir ese elemento en la fórmula puede hacer la diferencia entre un pasatiempo compartido y una verdadera organización u empresa periodística.

En SembraMedia contamos con guías, clases, casos de estudio e investigaciones que abordan este tema y te pueden servir. Son fruto de nuestra investigación del ecosistema de medios, de la experiencia surgida de nuestro acompañamiento a emprendedores y de información que hemos obtenido en programas de aceleración y mentoría a gestores de medios. 

Aquí te ofrecemos una lista con recursos y experiencias para que te aproximes fácilmente a los aspectos básicos:

1. Diversifica el talento

En el ecosistema de medios nativos digitales, una tendencia es la conformación de equipos orientados a los contenidos, según comprobamos en 2017 en Latinoamérica y en 2021 en el Sur Global. En el estudio más reciente, los medios reportaron que lograron entre seis y nueve veces más ingresos al contratar a alguien dedicado a ventas; y tres veces más ingresos al contratar a un/a líder de tecnología incluso sin tener a alguien en ventas. Para profundizar, tienes la clase Diversificando equipos para un crecimiento sustentable en la Escuela virtual de SembraMedia.

Además del talento, también es valiosa la heterogeneidad de bagaje de cada miembro del equipo, explica Mijal Iastrebner, directora ejecutiva de SembraMedia en esta relatoría y esta clase.  

2. Describe los roles

Esta herramienta permite delimitar y comunicar las tareas que realiza cada persona en la organización. En la Guía de herramientas para ordenar organizaciones periodísticas puedes encontrar para qué y por qué tener una descripción de cargo, qué elementos la componen y una plantilla modelo. 

También puedes leer este caso de estudio del medio brasileño Ponte Jornalismo sobre cómo logró profesionalizar los roles y de qué manera eso modificó su día a día.

3. Describe los procesos

Permite comprender el flujo de trabajo y puede graficarse en un diagrama de flujo. Al estandarizar qué, cómo y cuándo se realizan las tareas se optimizan tiempos y recursos. Puedes unirte en el apartado de procesos de la Guía de herramientas para ordenar organizaciones periodísticas

Reorganizar y mejorar los procesos son bases para crecer, como cuentan desde sus experiencias el medio paraguayo El Surti en este caso de estudio y el medio argentino Posta en este otro caso de estudio

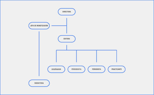
4. Crea un organigrama

Ejemplo de organigrama de una organización periodística extraída de nuestra guía de management para medios digitales.

Consiste en graficar las áreas de la organización y describir cómo se relacionan y jerarquizan. Definir la estructura hace más fácil priorizar y desestimar roles. Puedes adentrarte en la sección de estructura de la Guía de herramientas para ordenar organizaciones periodísticas

Además de los casos de estudio de Posta y Ponte Jornalismo, puedes oír sus experiencias y las de los consultores que acompañaron su aceleración reviviendo el encuentro virtual titulado Liderazgo de equipos del Festival Online de Periodismo Independiente y Sostenibilidad

¡Pst! Si algunos de estos términos te resultan nuevos y no tienes al menos uno en marcha, llamaremos a la unidad de terapia intensiva para medios. La buena noticia es que otros fundadores ya compartieron sus aprendizajes y no tienes que inventar la pólvora. 

5. Prepárate para incorporaciones y desvinculaciones

Tener por escrito los pasos de estos procedimientos, es decir contar con protocolos, agiliza su ejecución más allá de la alegría de dar la bienvenida a nuevos miembros del equipo, y lo delicado de comunicarle a alguien que debe irse. En el primer caso, un plan de inducción facilitará recibir y capacitar a las personas. En el segundo caso, un protocolo de desvinculaciones permitirá pensar el antes, durante y después de despedir a alguien. Puedes ver cómo elaborar ambos en la Guía de herramientas para ordenar organizaciones periodísticas

6. Piensa en la salud mental 

La precarización, polarización y la pandemia pasan factura al ecosistema periodístico, cuya lucha por desromantizar la profesión y mejorar las condiciones laborales no es reciente.

Medios como La Brava desde Bolivia apuestan por combinar la retribución digna con el acompañamiento emocional a la producción periodística y la conciliación familiar, como se relata en este caso de estudio. El equilibrio entre familia y trabajo lo encuentras detallado en nuestra Guía de género, igualdad y diversidad: kit de herramientas para medios digitales.  

Reuters Institute ha reportado sobre organizaciones que facilitan actividades culturales para su equipo, acceso a clases de atención plena (mindfulness), atención psicológica y entrenamiento en liderazgo para los cargos directivos.

<Recomendación: Suscríbete al boletín semanal sobre periodismo del Instituto Reuters>

Desde Argentina, el medio FutFemProf comparte en otro caso de estudio cómo acceder a atención psicológica ha allanado el camino para el crecimiento del medio. Puedes visitar este artículo y esta clase si quieres comprender más sobre qué es y cómo gestionar el estrés laboral y el síndrome de agotamiento o burn out. Puedes seguir la conversación sobre la salud mental de los periodistas en este artículo y conocer pautas para cuidar tu salud mental en el día a día con este MOOC elaborado por The Self Investigation.

Si no has considerado estos puntos en tu medio, las mini crisis de gestión irán aumentando en frecuencia e intensidad. Tanto cuidarte y cuidar a tu equipo como protocolizar tareas permitirá menguar las dificultades para no bajar la calidad del servicio periodístico que ofrecen.  

7. Reflexiona sobre el trabajo remoto y en tiempos de crisis

Los medios híbridos y virtuales acarrean desafíos en torno a la inteligencia colectiva, la capacitación y la claridad de procesos de trabajo, según el Reuters Institute. Lo que sabíamos del trabajo a distancia ahora se ensancha para incorporar a las familias, generar intercambios presenciales, espaciar las reuniones y capacitar, según compartieron especialistas de cuatro países en este artículo. También puedes encontrar las pautas para priorizar tareas y generar espacios de cuidados y bienestar para liderar equipos en contextos de crisis

8. Actualiza e incorpora nuevos perfiles

Ya que menos del 3% de universidades en Latinoamérica enseñan periodismo emprendedor, las lideresas y líderes de medios usualmente requieren complementar su fortaleza editorial con conocimientos básicos de gestión, tecnología, distribución e incluso creatividad. De ahí que formarse constantemente sea apostar por la sostenibilidad, como confirman en este caso de estudio el medio boliviano La Región y el medio paraguayo Oviedo Press

Este momento histórico de periodismo posindustrial está marcado por un cambio en la manera de hacer periodismo que da lugar, por ejemplo, a nuevos perfiles en las redacciones. Uno de ellos es la o el Líder o Gerente/a de Producto, que sincroniza las áreas de producción editorial, la relación con las audiencias, tecnología y negocio con la propuesta de valor diferencial. Puedes ahondar al respecto en la Guía para dar tus primeros pasos en Producto en medios de nuestro proyecto Propulsorio. También puedes explorar cómo organizar tu equipo con la lógica de producto con esta guía de la News Product Alliance.   

9. Promueve espacios libres de violencia de género 

Las organizaciones periodísticas no son ajenas a la discriminación, el acoso y la violencia en razón de género que vulnera los derechos y limita las oportunidades de las mujeres y las personas lesbianas, gay, travestis, transgénero, transexuales, bisexuales y no binaries (LGBT+). 

La Guía de género, igualdad y diversidad: kit de herramientas para medios digitales te será útil para aterrizar los conceptos y profundizar las medidas que estén en marcha en tu organización. Ya que comprometerse con la igualdad requiere, por un lado, acciones concretas como las recomendadas el capítulo Guía de principios, que incluye la igualdad salarial, la distribución de tareas y la logística, entre otros.

Requiere, por otro lado, la elaboración de un Protocolo ante la violencia de género, explicado en el segundo capítulo. Su activación incluye momentos macro como la denuncia, la investigación y la reparación.

10. Delega y empodera

Delegar trae alivio a la estructura y es necesario para la sustentabilidad, pero también genera una suerte de crisis interna al redistribuir las tareas, especialmente cuando los medios empezaron como organizaciones de una, dos o tres personas y empiezan a crecer. Laura Aguirre, embajadora de SembraMedia para Centroamérica, sugiere tres pasos para liderar de manera sostenible. 

Empoderar abarca desarrollar la autonomía del equipo, enfatizar el horizonte de las tareas y escuchar sus intereses y dificultades, explica Mijal Iastrebner, directora ejecutiva de SembraMedia, en esta relatoría y esta clase.  

Ambas prácticas evitan los cuellos de botella en la producción y la saturación de los líderes para atender mejor el día a día, comunicar las fuentes de ingresos al equipo y pensar estratégicamente la pertinencia del modelo de negocio y el futuro de la organización, como se explica en este caso de estudio del medio argentino Red/Acción.

11. Distribuir el poder

Hay equipos que se plantean superar el modelo vertical jerárquico -algunos como consecuencia del trabajo remoto, según Reuters Institute-. Eso incluye un liderazgo horizontal, la iniciativa para colaborar, la gestión de los egos, los procesos asamblearios para tomar decisiones, debatir sobre la ética financiera y los cuidados colectivos. Los aprendizajes de este estilo de organización los comenta Leila Grayani del medio argentino FutFemProf en este caso de estudio.  

En estos casos, la transparencia financiera requiere un punto aparte, especialmente en cuanto a la remuneración en equipos transnacionales. Catalina Ruiz-Navaro de la revista regional Volcánicas recomienda en este caso de estudio elaborar un análisis del poder para observar cómo estas dinámicas moldean el funcionamiento del medio; y considerar el procedimiento interno si los líderes fueran acusados de corrupción.

Si ya estás familiarizado con estas claves, si ya las aplicas o si estás avanzando hacia su aplicación, suma tu experiencia a la trayectoria de crecimiento de otros medios. Comparte tus conocimientos y etiquétanos. 


Para cerrar, te recomendamos revivir la conversación de Maritza Félix de Conecta Arizona con Lupita Ruiz-Tolento de EnlaceLatino, durante su visita a SembraEducativo Chile. Ambas coincidieron en que el periodismo sustentable es colaborativo, transnacional y cuidador de sus equipos. Además, nos entregaron una lección que podría convertirse en mantra: “Crecer de manera inteligente antes que crecer rápido”.